常用环境处罚法律条款难点解析 环境行政处罚程序详解

收到检察院的检察意见书,生态环境部门应当如何处理?

对于个人通过逃避监管方式排放污染物应当如何适用法律

 二维码 550

【问题】

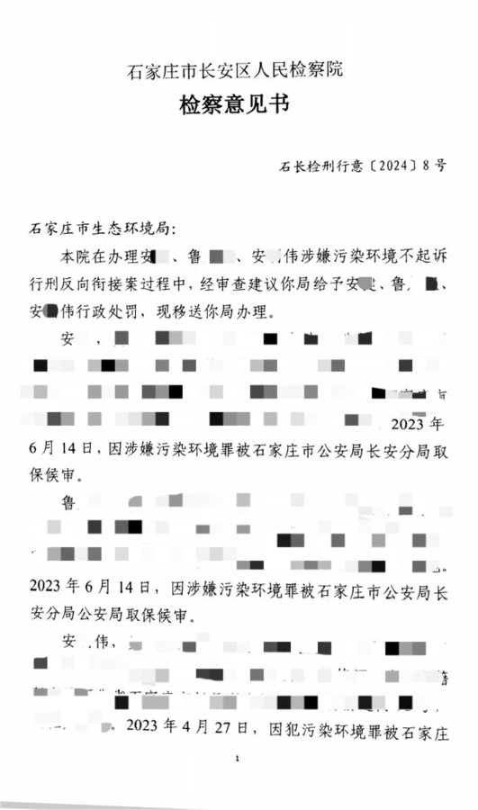
2023年5月,石家庄市公安局环安支队例行检查时发现,安某在赵县安家庄村东私建一个镀铬厂,雇佣鲁某某、安某伟等人镀铬,通过渗水坑直排污水,经检测,发现铬、铜、镍重金属,后移送检察院审查起诉。检察院认为未对倾倒至渗坑的废液污染物性质及土壤生态环境损害作出司法鉴定,无法确定其是否达到严重污染环境的程度,不符合起诉条件,不起诉。但检察院认为该三人的行为违反了水污染防治法的相关规定,建议对案件审查后依法对被不起诉人安某、鲁某某、安某伟给予行政处罚。当前镀铬厂已经被取缔,此案应当如何处理?

【解答】

(一)可以适用《水污染防治法》第八十三条进行处罚吗?

《水污染防治法》第八十三条第三项规定,“利用渗井、渗坑、裂隙、溶洞,私设暗管,篡改、伪造监测数据,或者不正常运行水污染防治设施等逃避监管的方式排放水污染物的”由“由县级以上人民政府环境保护主管部门责令改正或者责令限制生产、停产整治,并处十万元以上一百万元以下的罚款;情节严重的,报经有批准权的人民政府批准,责令停业、关闭。”从法条规定的处罚种类为“责令限制生产、停产整治”和“责令停业、关闭”来看,该法条主要针对的是市场经营主体,于此案而言市场经营主体即为镀铬厂。目前镀铬厂已被取缔,可以说受处罚主体已不存在。因此,对此三个人没有适用水污染防治法第八十三条第三项的空间。

二)可以适用《环境保护法》第六十三条进行行政处罚吗?

《环境保护法》第六十三条规定:“企业事业单位和其他生产经营者有下列行为之一,尚不构成犯罪的,除依照有关法律法规规定予以处罚外,由县级以上人民政府环境保护主管部门或者其他有关部门将案件移送公安机关,对其直接负责的主管人员和其他直接责任人员,处十日以上十五日以下拘留;情节较轻的,处五日以上十日以下拘留。”该法条是生态环境部门将自己调查、办理的案件,移送公安机关的规定。因此本案不宜适用《环境保护法》第六十三条。

(三)可以适用《排污许可管理条例》第四十四条进行处罚吗?

《排污许可管理条例》第四十四条规定“排污单位有下列行为之一,尚不构成犯罪的,除依照本条例规定予以处罚外,对其直接负责的主管人员和其他直接责任人员,依照《中华人民共和国环境保护法》的规定处以拘留……(二)通过暗管、渗井、渗坑、灌注或者篡改、伪造监测数据,或者不正常运行污染防治设施等逃避监管的方式违法排放污染物。”该法条符合本案情形,即安某通过渗坑直排镀铬厂污水。因此,建议由公安机关依据《排污许可管理条例》第四十四条第二项对有关责任人直接实施拘留。

  

  

文章分类: 水违法理解适用